Современный рынок автозапчастей стремительно меняется. Ассортимент растёт, бренды множатся, а пользователи всё чаще ожидают увидеть не просто артикул и цену, а полное техническое описание, фотографии, применимость по автомобилям и аналоги.
Для ритейлеров и дистрибьюторов это создает серьезный вызов: как поддерживать полноту и актуальность карточек при тысячах SKU, получаемых из разных источников. Ручное наполнение карточек становится узким местом и источником ошибок.

Чтобы решить эту проблему, команда Compo Soft разработала систему автоматического обогащения товарного контента с интеграциями трёх ведущих источников:
- TecDoc — локальная база эталонных данных
- ABCP — это API-платформа, предоставляющая инструменты для оптимизации товарных каталогов и карточек, чтобы повысить их качество, информативность и привлекательность для покупателей
- Qwep — API-платформа с кроссами, характеристиками и применимостью
Система стала еще одной частью отраслевого решения Compo Auto eCommerce и позволила перевести контентное наполнение из ручного режима в полностью управляемый, измеряемый и масштабируемый процесс.
Концепция и источники данных
Решение построено по принципу multi-source enrichment — каждая карточка товара обогащается данными сразу из нескольких источников.
TecDoc используется как эталонная база, а ABCP и Qwep — как оперативные API для дополнения карточек недостающими элементами.
Особенности и характеристики сервисов ABCP, Qwep и TecDoc
Такое сочетание обеспечивает баланс между стабильностью локального хранения и гибкостью облачных источников.
Логика интеграции и обогащения
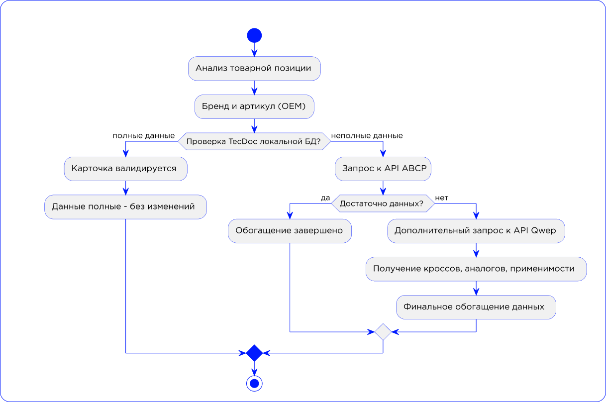
В основе системы лежит последовательный алгоритм обогащения данных, который объединяет информацию из трёх источников — TecDoc, ABCP и Qwep — в единый поток. Работа начинается с анализа каждой товарной позиции по ключевым параметрам: бренд и артикул (OEM). Система обращается к локальной базе TecDoc, которая выступает эталонным хранилищем данных. Если карточка содержит все необходимые сведения — описание, технические характеристики, фото и применимость — она признаётся полной и проходит валидацию без изменений.
Однако в большинстве случаев данные оказываются фрагментарными: отсутствуют фотографии, не заполнены атрибуты, нет кроссов или применимости. В этом случае система автоматически обращается к внешним API. Первым подключается ABCP — источник с актуальными карточками и характеристиками. Если полученной информации всё ещё недостаточно, выполняется дополнительный запрос к Qwep, который предоставляет расширенные сведения: кросс-номера, аналоги, применимость и уточнённые описания. Таким образом, обогащение строится по принципу каскадной интеграции — от локального эталона к внешним поставщикам данных.
Схема процесса обогащения контента.
Особенностью реализации является строгий приоритет и неперезаписывающая логика: система не заменяет существующие данные, а дополняет их только там, где они отсутствуют. Это важно для сохранения стабильности справочников и предотвращения деградации данных при повторных синхронизациях. Если после последовательного прохода по всем источникам остаются незаполненные поля, карточка получает статус «требует проверки» и передаётся контент-менеджеру на дообогащение.
Архитектура данных
Архитектура системы обогащения построена по модульному принципу, где каждый компонент выполняет строго определённую роль — от приёма и нормализации данных до их консолидации в едином хранилище. В центре находится Compo PIM, выступающая ядром управления товарным контентом. Именно она отвечает за маршрутизацию данных, хранение истории изменений и обеспечение целостности карточек на всех стадиях обработки.
Источник TecDoc размещён локально в инфраструктуре компании и развёрнут на выделенном сервере с PostgreSQL, куда данные были предварительно мигрированы из исходного MySQL-дампа. Это решение позволило обеспечить высокую скорость выборок и гибкость при построении запросов, сохранив при этом совместимость с внутренними сервисами. TecDoc используется как базовый справочник, в котором хранятся эталонные характеристики, структуры категорий, фотографии и таблицы применимости.
Интеграция с внешними API-сервисами ABCP и Qwep реализована через REST-интерфейсы с аутентификацией по токенам. Для каждого источника предусмотрен собственный модуль обмена, выполняющий запросы по заранее определённым маршрутам и контролирующий лимиты обращений. Данные, получаемые по API, проходят через слой адаптации, где выполняется первичная очистка, нормализация форматов и сопоставление с внутренними атрибутами. Такой механизм позволяет унифицировать структуру информации независимо от того, из какого источника она пришла.

Ручной вызов для конкретного товара через кнопку «Получить контент».
Для работы с большими объёмами данных в системе реализован отдельный слой очередей и фоновых заданий. Массовое обновление карточек выполняется по расписанию через планировщик, а ручные операции инициируются из административной панели. Все процессы логируются: фиксируется источник данных, статус запроса, время отклика и степень полноты обновления. Это обеспечивает прозрачность и возможность аудита — ключевой фактор при работе с критически важным товарным контентом.
Процесс обогащения данных разделён на два этапа:
- Первичное обогащение — при подключении клиентской базы система анализирует и дополняет существующие карточки недостающими данными.
- Дальнейшее автоматическое обогащение — при появлении новых позиций система распознаёт их и автоматически запускает цикл обогащения, чтобы поддерживать базу в актуальном и полном состоянии.

Массовые операции обогащения по выборке товаров.
Особое внимание уделено устойчивости и изоляции модулей. Локальный доступ к TecDoc защищён внутренним API-шлюзом, а внешние интеграции работают через промежуточные сервисы с retry-механизмами, что исключает сбои при временных недоступностях сторонних систем. Таким образом, архитектура не просто объединяет разные источники, а обеспечивает управляемую, отказоустойчивую среду, где данные движутся по предсказуемому конвейеру — от первичного импорта до публикации на портале.
Именно эта архитектурная связка — локальная база, внешние API и централизованный PIM — формирует основу для масштабирования. Система готова обрабатывать десятки тысяч карточек одновременно, обеспечивая стабильную производительность и возможность дальнейшего расширения за счёт подключения новых источников или рынков.
В процессе работы система обрабатывает ключевые элементы товарного описания: наименование, технические параметры, фотографии, применимость, кросс-ссылки и бренды. Каждый элемент проходит валидацию — нормализуются единицы измерения, проверяются OEM-коды, устраняются дубликаты. Результат фиксируется в PIM-системе, где карточка переходит по этапам жизненного цикла: от черновика до публикации.

Результат обогащения отображается в карточке товара в PIM системе.
Такой подход обеспечивает не просто автоматизацию, но управляемую логику наполнения данных. Обогащение превращается из разрозненного ручного процесса в прозрачный конвейер, где каждый шаг можно отследить, повторить и проанализировать. Благодаря этому контент становится целостным, достоверным и пригодным для масштабирования на тысячи товаров без потери качества.
Бизнес-эффект и польза для клиентов
Для бизнеса. Внедрение системы обогащения контента создаёт устойчивую основу для цифрового управления товарными данными. Автоматизация процесса наполнения карточек позволяет сократить долю ручного труда, ускорить публикацию новых товаров и снизить вероятность ошибок. Для компаний с большим ассортиментом это означает более быструю реакцию на изменения рынка и уменьшение операционных издержек.
Система объединяет локальную базу TecDoc и внешние API-сервисы ABCP и Qwep, формируя управляемый поток данных, где каждая карточка наполняется по принципу «от эталона к детализации». Такой подход обеспечивает высокий уровень достоверности и масштабируемости без роста затрат на инфраструктуру.
Для клиента. Результат выражается в качестве контента. Карточки становятся полными и точными: фотографии, характеристики, применимость и кросс-номера доступны сразу, без необходимости искать информацию на сторонних площадках. Это делает процесс подбора запчастей проще и надёжнее, повышая доверие и снижая риск ошибок при заказе.
Для бизнеса. Более структурированные и насыщенные карточки напрямую влияют на коммерческие показатели — повышают конверсию, уменьшают количество возвратов и усиливают восприятие бренда как технологичного и ответственного. Кроме того, корректные связи между товарами (кроссами и OEM-номерами) создают новые возможности для кросс-продаж и ускоряют оборачиваемость складских запасов.
Для клиента. Современный каталог с актуальными данными и качественным визуальным контентом формирует ощущение уверенности при выборе. Клиент видит, что информация точная и проверенная — это сокращает время на подбор и повышает удовлетворённость покупкой.
«Часть системы, часть корабля!»
Система обогащения товарного контента — это не изолированное решение, а одна из составных частей отраслевой платформы Compo Auto. Она дополняет существующие модули умного подбора автозапчастей, каталогизации и интеграции с внешними системами, формируя единую цифровую среду для всех участников рынка — от поставщиков до дистрибьюторов и розничных продавцов.
Наше решение — одно из немногих на рынке, которое объединяет локальную базу TecDoc с двумя ведущими API-сервисами — ABCP и Qwep. Такое сочетание обеспечивает максимальный охват и полноту данных, формируя единое пространство, где каждая карточка товара наполняется из проверенных и актуальных источников. Благодаря этому достигается высокая точность характеристик, кросс-номеров и применимости, что особенно важно при работе с широкими ассортиментами и многобрендовыми каталогами.




















